#include <catch.hpp>
◆ MatcherUntypedBase() [1/2]
| Catch::Matchers::Impl::MatcherUntypedBase::MatcherUntypedBase |
( |
| ) |
|
|
default |
◆ MatcherUntypedBase() [2/2]
| Catch::Matchers::Impl::MatcherUntypedBase::MatcherUntypedBase |
( |
MatcherUntypedBase const & |
| ) |
|
|
default |
◆ ~MatcherUntypedBase()
| virtual Catch::Matchers::Impl::MatcherUntypedBase::~MatcherUntypedBase |
( |
| ) |
|
|
protectedvirtual |
◆ describe()
| virtual std::string Catch::Matchers::Impl::MatcherUntypedBase::describe |
( |
| ) |
const |
|
protectedpure virtual |
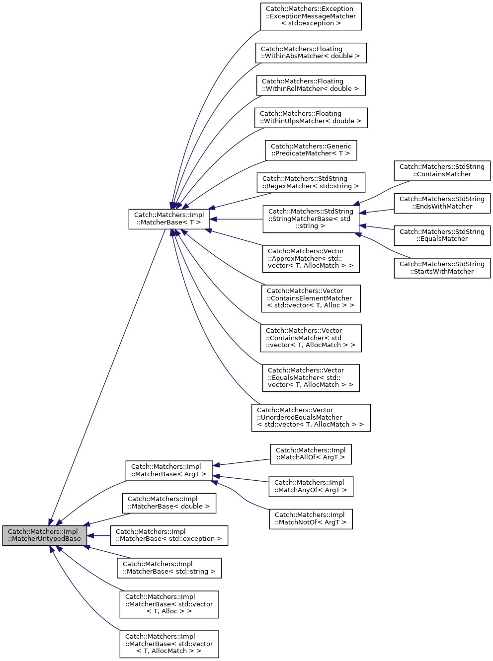
Implemented in Catch::Matchers::Vector::UnorderedEqualsMatcher< T, AllocComp, AllocMatch >, Catch::Matchers::Vector::ApproxMatcher< T, AllocComp, AllocMatch >, Catch::Matchers::Vector::EqualsMatcher< T, AllocComp, AllocMatch >, Catch::Matchers::Vector::ContainsMatcher< T, AllocComp, AllocMatch >, Catch::Matchers::Vector::ContainsElementMatcher< T, Alloc >, Catch::Matchers::StdString::RegexMatcher, Catch::Matchers::StdString::StringMatcherBase, Catch::Matchers::Generic::PredicateMatcher< T >, Catch::Matchers::Floating::WithinRelMatcher, Catch::Matchers::Floating::WithinUlpsMatcher, Catch::Matchers::Floating::WithinAbsMatcher, Catch::Matchers::Exception::ExceptionMessageMatcher, Catch::Matchers::Impl::MatchNotOf< ArgT >, Catch::Matchers::Impl::MatchAnyOf< ArgT >, and Catch::Matchers::Impl::MatchAllOf< ArgT >.
◆ operator=()
◆ toString()
| std::string Catch::Matchers::Impl::MatcherUntypedBase::toString |
( |
| ) |
const |
◆ m_cachedToString
| std::string Catch::Matchers::Impl::MatcherUntypedBase::m_cachedToString |
|
mutableprotected |
The documentation for this class was generated from the following file: